-
Version: v1.0
-
Version Date: 2024-11-12
-
Prepared By: Direction Finding Working Group
Version History
|
Version Number |
Date |
Comments |
|---|---|---|
|
v1.0 |
2024-11-12 |
Adopted by the Bluetooth SIG Board of Directors. |
Acknowledgments
|
Name |
Company |
|---|---|
|
Hai Shalom |
Google LLC |
|
Pouria Zand |
Infineon Technologies AG |
|
Kim Schulz |
Samsung Electronics Co., Ltd. |
|
Mayank Batra |
Qualcomm Technologies, Inc. |
|
Josselin de la Broise |
Tile, Inc. |
|
Khaled Elsayed |
Synopsys, Inc. |
|
Ealwan Lee |
SKAIChips Co., Ltd. |
|
Jonathan Berner |
E.G.O. Elektro-Gerätebau GmbH |
|
Arne Bestmann |
Lambda:4 Entwicklungen GmbH |
|
Jere Knaappila |
Silicon Laboratories |
|
Piotr Pryga |
Nordic Semiconductor ASA |
|
Victor Zhodzishsky |
Infineon Technologies AG |
|
Robert Hughes |
Intel Corporation |
|
Mohamed Ratni |
Sony Group Corporation |
|
Kyle Golsch |
Denso Corporation |
|
Robert Hulvey |
Meta Platforms, Inc. |
|
Daniela Dumitrache |
NXP B.V. |
|
Jan Slupski |
Telink Semiconductor (Shanghai) Co., Ltd |
Use of this specification is your acknowledgement that you agree to and will comply with the following notices and disclaimers. You are advised to seek appropriate legal, engineering, and other professional advice regarding the use, interpretation, and effect of this specification.
Use of Bluetooth specifications by members of Bluetooth SIG is governed by the membership and other related agreements between Bluetooth SIG and its members, including those agreements posted on Bluetooth SIG’s website located at www.bluetooth.com. Any use of this specification by a member that is not in compliance with the applicable membership and other related agreements is prohibited and, among other things, may result in (i) termination of the applicable agreements and (ii) liability for infringement of the intellectual property rights of Bluetooth SIG and its members. This specification may provide options, because, for example, some products do not implement every portion of the specification. All content within the specification, including notes, appendices, figures, tables, message sequence charts, examples, sample data, and each option identified is intended to be within the bounds of the Scope as defined in the Bluetooth Patent/Copyright License Agreement (“PCLA”). Also, the identification of options for implementing a portion of the specification is intended to provide design flexibility without establishing, for purposes of the PCLA, that any of these options is a “technically reasonable non-infringing alternative.”
Use of this specification by anyone who is not a member of Bluetooth SIG is prohibited and is an infringement of the intellectual property rights of Bluetooth SIG and its members. The furnishing of this specification does not grant any license to any intellectual property of Bluetooth SIG or its members. THIS SPECIFICATION IS PROVIDED “AS IS” AND BLUETOOTH SIG, ITS MEMBERS AND THEIR AFFILIATES MAKE NO REPRESENTATIONS OR WARRANTIES AND DISCLAIM ALL WARRANTIES, EXPRESS OR IMPLIED, INCLUDING ANY WARRANTIES OF MERCHANTABILITY, TITLE, NON-INFRINGEMENT, FITNESS FOR ANY PARTICULAR PURPOSE, OR THAT THE CONTENT OF THIS SPECIFICATION IS FREE OF ERRORS. For the avoidance of doubt, Bluetooth SIG has not made any search or investigation as to third parties that may claim rights in or to any specifications or any intellectual property that may be required to implement any specifications and it disclaims any obligation or duty to do so.
TO THE MAXIMUM EXTENT PERMITTED BY APPLICABLE LAW, BLUETOOTH SIG, ITS MEMBERS AND THEIR AFFILIATES DISCLAIM ALL LIABILITY ARISING OUT OF OR RELATING TO USE OF THIS SPECIFICATION AND ANY INFORMATION CONTAINED IN THIS SPECIFICATION, INCLUDING LOST REVENUE, PROFITS, DATA OR PROGRAMS, OR BUSINESS INTERRUPTION, OR FOR SPECIAL, INDIRECT, CONSEQUENTIAL, INCIDENTAL OR PUNITIVE DAMAGES, HOWEVER CAUSED AND REGARDLESS OF THE THEORY OF LIABILITY, AND EVEN IF BLUETOOTH SIG, ITS MEMBERS OR THEIR AFFILIATES HAVE BEEN ADVISED OF THE POSSIBILITY OF THE DAMAGES.
Products equipped with Bluetooth wireless technology ("Bluetooth Products") and their combination, operation, use, implementation, and distribution may be subject to regulatory controls under the laws and regulations of numerous countries that regulate products that use wireless non-licensed spectrum. Examples include airline regulations, telecommunications regulations, technology transfer controls, and health and safety regulations. You are solely responsible for complying with all applicable laws and regulations and for obtaining any and all required authorizations, permits, or licenses in connection with your use of this specification and development, manufacture, and distribution of Bluetooth Products. Nothing in this specification provides any information or assistance in connection with complying with applicable laws or regulations or obtaining required authorizations, permits, or licenses.
Bluetooth SIG is not required to adopt any specification or portion thereof. If this specification is not the final version adopted by Bluetooth SIG’s Board of Directors, it may not be adopted. Any specification adopted by Bluetooth SIG’s Board of Directors may be withdrawn, replaced, or modified at any time. Bluetooth SIG reserves the right to change or alter final specifications in accordance with its membership and operating agreements.
Copyright © 2024. All copyrights in the Bluetooth Specifications themselves are owned by Apple Inc., Ericsson AB, Intel Corporation, Google LLC, Lenovo (Singapore) Pte. Ltd., Microsoft Corporation, Nokia Corporation, and Toshiba Corporation. The Bluetooth word mark and logos are owned by Bluetooth SIG, Inc. Other third-party brands and names are the property of their respective owners.
1. Introduction
The Ranging Profile (RAP) specification can be used by a distance-measurement application on a device to read remote ranging results of an ongoing Channel Sounding (CS) procedure and configure the desired content and delivery method from a remote device.
Examples of distance-measurement applications include car and door locks that implement seamless unlocking and locking, as a person using a handheld mobile device approaches or departs the lock. Other uses include asset tracking in a warehouse and smart functionality based on proximity.
1.1. Language
1.1.1. Language conventions
In the development of a specification, the Bluetooth SIG has established the following conventions for use of the terms “shall”, “shall not”, “should”, “should not”, “may”, “must”, and “can”. In this Bluetooth specification, the terms in Table 1.1 have the specific meanings given in that table, irrespective of other meanings that exist.
|
Term |
Definition |
|---|---|
|
shall |
—used to express what is required by the specification and is to be implemented exactly as written without deviation |
|
shall not |
—used to express what is forbidden by the specification |
|
should |
—used to express what is recommended by the specification without forbidding anything |
|
should not |
—used to indicate that something is discouraged but not forbidden by the specification |
|
may |
—used to indicate something that is permissible within the limits of the specification |
|
must |
—used to indicate either:
|
|
can |
—used to express a statement of possibility or capability |
1.1.1.1. Implementation alternatives
When specification content indicates that there are multiple alternatives to satisfy specification requirements, if one alternative is explained or illustrated in an example it is not intended to limit other alternatives that the specification requirements permit.
1.1.1.2. Discrepancies
It is the goal of Bluetooth SIG that specifications are clear, unambiguous, and do not contain discrepancies. However, members can report any perceived discrepancy by filing an erratum and can request a test case waiver as appropriate.
1.1.2. Reserved for Future Use
Where a field in a packet, Protocol Data Unit (PDU), or other data structure is described as "Reserved for Future Use" (irrespective of whether in uppercase or lowercase), the device creating the structure shall set its value to zero unless otherwise specified. Any device receiving or interpreting the structure shall ignore that field; in particular, it shall not reject the structure because of the value of the field.
Where a field, parameter, or other variable object can take a range of values, and some values are described as "Reserved for Future Use," a device sending the object shall not set the object to those values. A device receiving an object with such a value should reject it, and any data structure containing it, as being erroneous; however, this does not apply in a context where the object is described as being ignored or it is specified to ignore unrecognized values.
When a field value is a bit field, unassigned bits can be marked as Reserved for Future Use and shall be set to 0. Implementations that receive a message that contains a Reserved for Future Use bit that is set to 1 shall process the message as if that bit was set to 0, except where specified otherwise.
The acronym RFU is equivalent to Reserved for Future Use.
1.1.3. Prohibited
When a field value is an enumeration, unassigned values can be marked as “Prohibited.” These values shall never be used by an implementation, and any message received that includes a Prohibited value shall be ignored and shall not be processed and shall not be responded to.
Where a field, parameter, or other variable object can take a range of values, and some values are described as “Prohibited,” devices shall not set the object to any of those Prohibited values. A device receiving an object with such a value should reject it, and any data structure containing it, as being erroneous.
“Prohibited” is never abbreviated.
1.2. Table requirements
Requirements in this specification are defined as "Mandatory" (M), "Optional" (O), "Excluded" (X), “Not Applicable” (N/A), or "Conditional" (C.n). Conditional statements (C.n) are listed directly below the table in which they appear.
1.3. Conformance
Each capability of this specification shall be supported in the specified manner. This specification may provide options for design flexibility, because, for example, some products do not implement every portion of the specification. For each implementation option that is supported, it shall be supported as specified.
2. Configuration
2.1. Roles
RAP defines two roles:
-
Ranging Responder (RRSP): A device that makes ranging results available to a remote device by implementing the Ranging Service (RAS) [2].
-
Ranging Requester (RREQ): A device that requests ranging results from an RRSP by acting as a client to RAS on the RRSP. The RREQ is implemented on a device which also contains a distance-measurement application that uses the RREQ to request the ranging results, and which then processes the results to produce distance estimations.
2.2. Role and service relationships
The following profile role and service relationships apply:
-
The RRSP shall be a Generic Attribute Profile (GATT) Server that implements the RAS Server and may support the establishment of an Enhanced Attribute Profile (EATT) bearer.
-
The RREQ shall be a GATT Client and may support the establishment of an EATT bearer.
2.3. Concurrency limitations and restrictions
No concurrency limitations or restrictions are imposed by RAP. A device may implement the RREQ or the RRSP at the same time and together with other profiles.
2.4. Topology limitations and restrictions
Because there are no topology restrictions imposed by this profile, the RREQ and the RRSP shall have either the Generic Access Profile (GAP) Central or Peripheral roles (see Volume 3, Part C, Section 2.2.2 in [1]).
The RREQ and the RRSP shall have either the CS Initiator or Reflector roles in the Core Controller.
Figure 2.1 shows the relationship between RAS and the two RAP roles.
![]() |
2.5. Bluetooth specification release compatibility
This specification is compatible with Bluetooth Core Specification Version 6.0 or later [1].
2.6. Transport dependencies
RAP is specified only for operation over the Bluetooth Low Energy (LE) transport.
3. RRSP role requirements
This section describes the profile role requirements for an RRSP.
The RRSP shall instantiate at least one instance of RAS. RAS shall be instantiated as a «Primary Service».
Table 3.1 shows the service requirements for the RRSP role.
|
Service |
Support in RRSP |
Section for Additional Requirements |
|---|---|---|
|
Ranging Service |
M |
3.1. RRSP requirements
This section describes RRSP role requirements in addition to the RAS Server requirements defined in RAS.
3.1.1. Advertising Data
If the RRSP is a device that implements the Peripheral role of GAP (see Volume 3, Part C, Section 2.2 in [1]), then while the RRSP is in a GAP General or Limited Discoverable mode for initial connection to an RREQ, the RRSP should include the «Ranging Service UUID», as defined in [3] in the Service Universally Unique Identifiers (UUIDs) AD Type field of the Advertising Data (AD).
3.1.2. Maximum transmission unit
The RRSP should support a Maximum Transmission Unit (MTU) size of at least 247 octets to allow faster data transfer and lower latency, reduce the number of segments in each CS Procedure, and reduce the overhead for each segment. The Ranging Data size may be in the range of 1.5 KB and 5.5 KB. Devices that use the default Bluetooth LE ATT_MTU size of 23 octets (see Volume 3, Part G, Section 5.2.1 in [1]) will require approximately 75 to 275 segments accordingly to transfer the Ranging Data.
If the RRSP operates on top of EATT, then the ATT_MTU that is used by the RRSP shall be the ATT_MTU value used by the bearer with the minimum ATT_MTU value (see Volume 3, Part G, Section 4.3.1 in [1]).
3.2. Additional Ranging Service requirements
3.2.1. Ranging Data retention requirements
Ranging Data retention requirements are specified in Section 2.7.2.1 in [2]. In addition, the RRSP shall retain the most recent Ranging Data for each connected RREQ until one of the following conditions is met:
-
The RRSP is configured to notify or indicate Real-time Ranging Data and the Ranging Data was notified or indicated to the RREQ.
-
The RREQ writes the ACK_Ranging_Data command to the RAS Control Point after the RRSP notified or indicated all On-demand data and sent the Complete Ranging Data indication.
-
New CS Procedure Ranging Data is available and the RRSP does not have enough memory to retain additional Ranging Data.
-
A maximum timeout of 10 seconds, or a shorter implementation configurable timeout value, has elapsed since the RRSP indicated a Complete Ranging Data indication and the RREQ did not respond with an ACK_Ranging_Data command or a Retrieve_Lost_Ranging_Data command.
If the RRSP queues more than one CS Procedure Data and does not have enough memory to retain an incoming CS Procedure Data, then the RRSP shall delete the oldest CS Procedure Data in its queue and shall follow the Ranging Data Overwritten indication or notification as specified in Section 2.7.2.2 in [2].
The Ranging Data retention requirements shall apply for every connected RREQ.
4. RREQ role requirements
Table 4.1 describes the procedure requirements for the RREQ.
|
Requirement |
Support in RREQ |
Section |
|---|---|---|
|
Service discovery for RAS |
M |
|
|
Characteristic discovery |
M |
|
|
Sub-procedure requirements |
M |
|
|
RAS Features characteristic |
M |
|
|
Real-time Ranging Data characteristic |
O |
|
|
On-demand Ranging Data characteristic |
M |
|
|
RAS Control Point characteristic |
M |
|
|
Ranging Data Ready characteristic |
M |
|
|
Ranging Data Overwritten characteristic |
M |
4.1. Maximum transmission unit
The RREQ should support an MTU size of at least 247 octets to allow faster data transfer and lower latency, reduce the number of segments in each CS Procedure, and reduce the overhead for each segment.
The Ranging Data size may be in the range of 1.5 KB and 5.5 KB. Devices that use the default Bluetooth LE ATT_MTU size of 23 octets (see Volume 3, Part G, Section 5.2.1 in [1]) will require approximately 75 to 275 segments accordingly to transfer the Ranging Data. Therefore, the RREQ should initiate an update of the ATT_MTU value (see Volume 3, Part G, Section 4.3.1 in [1] for the Unenhanced Attribute Profile (ATT) bearer, and Volume 3, Part G, Section 5.3.1 in [1] for EATT). If the Ranging Data is segmented to more than 64 segments, then the RREQ does not have a way to retrieve a lost segment with a higher index value of 63.
4.2. CS security and accuracy levels
There are four CS security and accuracy levels defined in Volume 3, Part C, Section 10.11.1 in [1].
A distance-measurement application on the RREQ should query the local and remote Core Controller capabilities that are exchanged during the Link Layer (LL) capabilities exchange before initiating a CS Procedure (see Volume 6, Part B, Section 2.4.2.44 in [1]) to determine if the local and remote Core Controller capabilities meet its minimum CS security and accuracy requirements. If the security and accuracy requirements are not met, then the distance-measurement application on the RREQ should terminate the Asynchronous Connection-oriented logical transport (ACL) connection and may inform the user, if applicable.
In addition, a distance-measurement application on the RREQ should set the highest CS security and accuracy level supported by both sides, but the distance-measurement application may set a lower level based on its needs and constraints via the Core Controller-level CS Procedure setup and configuration process.
4.3. Service discovery
When the RREQ is performing primary service discovery, the RREQ shall use either the GATT Discover All Primary Services sub-procedure or the GATT Discover Primary Services by Service UUID sub-procedure.
The RREQ shall discover RAS on the RRSP.
The procedures in Section 4.3.1 shall be used to discover characteristics for use with RAP.
4.3.1. Characteristic discovery
The RREQ shall be tolerant of additional optional or vendor-specific characteristics in the service records of services used with RAP.
The RREQ shall use either the GATT Discover All Characteristics of a Service sub-procedure or the GATT Discover Characteristics by UUID sub-procedure to discover the characteristics of the service.
The RREQ shall use the GATT Discover All Characteristic Descriptors sub-procedure to discover any required characteristic descriptors.
4.3.2. RAS Features characteristic
The RREQ shall obtain information about the capabilities of the Ranging operations supported by the RRSP by reading the value of the RAS Features characteristic. The RREQ shall parse the information to determine the features supported by RAS (as described in [2]) and adjust its RAS operation configuration accordingly to be compatible with the capabilities supported by the RRSP.
4.4. Ranging Data characteristics
RAS in the RRSP must support the On-demand Ranging Data and may support the Real-time Ranging Data. The RREQ shall enable one of these Ranging Data notifications or indications according to the support indicated by the RAS Features characteristic and the latency needs of the RREQ. This enables the RREQ to receive CS Procedure Data from the RRSP that supports either indications or notifications.
4.4.1. Real-time Ranging Data characteristic
The RREQ may enable Real-time Ranging Data notifications or indications if Real-time Ranging Data is supported by the RRSP, as indicated by the RAS Features characteristic, and if the RREQ is configured to receive ranging information in real time. Notifications and indications are enabled by the RREQ by writing the indication or notification bits to the Real-time Ranging Data Client Characteristic Configuration Descriptors (CCCD) (see Volume 3, Part G, Section 3.3.3.3 in [1]). After Ranging Data is available, the RRSP will start sending Real-time Ranging Data notifications or indications to the connected RREQ device that enabled notifications or indications for the characteristic, as described in Figure 4.1 and in Section 2.7.1 in [2]. The data format and segmentation procedures are specified in Section 3.2 in [2].

4.4.1.1. Real-time Ranging Data notification or indication timeouts
If the RREQ enables Real-time Ranging Data indications or notifications and does not receive a Real-time Ranging Data indication or notification within 5 seconds (or a shorter configurable timeout value) after starting the CS Procedure, then the RREQ shall disable receiving indications or notifications from the RRSP by writing a notifications or indications disabled value (see Volume 3, Part G, Section 3.3.3.3 in [1]) to the Real-time Ranging Data CCCD, and the RREQ should notify a timeout error to the distance-measurement application.
If the RREQ does not receive a subsequent (or the last) Real-time Ranging Data indication or notification within 1 second of the previously received notification or indication, then the RREQ shall disable receiving indications or notifications from the RRSP by writing a notifications or indications disabled value (see Volume 3, Part G, Section 3.3.3.3 in [1]) to the Real-time Ranging Data CCCD, and the RREQ should notify a timeout error to the distance-measurement application.
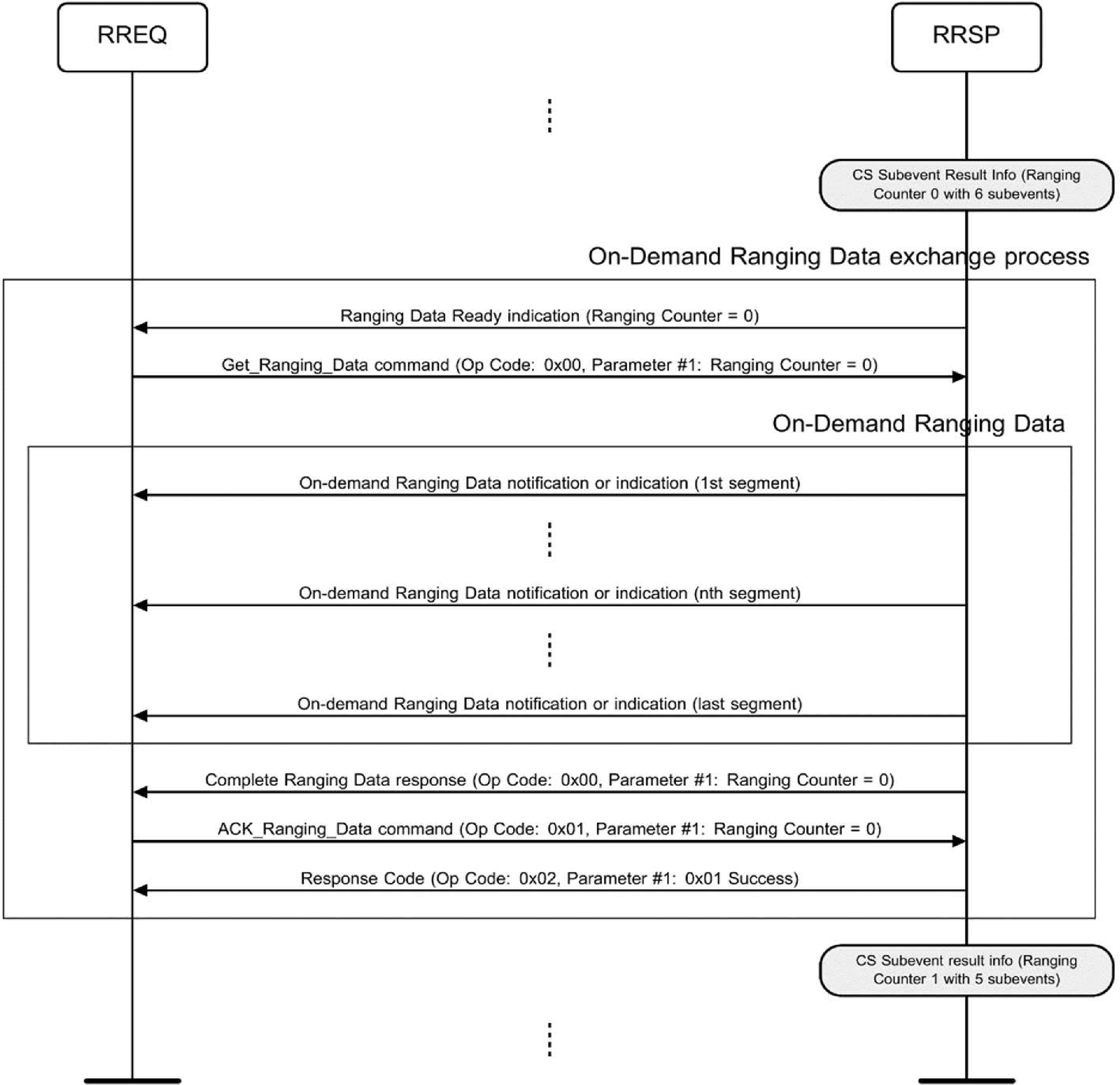
4.4.2. On-demand Ranging Data characteristic
If the RREQ does not enable Real-time Ranging Data notifications or indications, then it shall enable On-demand Ranging Data notifications or indications.
Figure 4.2 describes the On-demand Ranging Data procedure, and the flow is specified in Section 4.4.3.
The data format and segmentation procedures are specified in Section 3.2 in [2].
After all Ranging Data is sent, the RRSP indicates a Complete Ranging Data Response message. If all the segments of an On-demand Ranging Data notification or indication were received, then the RREQ shall respond with an ACK_Ranging_Data command written to the RAS Control Point.

4.4.2.1. Retransmission of lost Ranging Data segments
If one or more segments of an On-demand Ranging Data notification or indication were not received, then the RREQ may write a Retrieve_Lost_Procedure_Segments command to the RAS Control Point, if supported by the RRSP, and specify the missing segment(s) it needs after the Complete Ranging Data Response notification or indication was received.
If the RRSP has the requested segment in memory, then the RRSP will respond with the requested segment of the Ranging Data followed by a Complete Lost Procedure Segment Response. If the RREQ received all segments, then the RREQ shall respond with an ACK_Ranging_Data command written to the RAS Control Point. Otherwise, the RREQ may repeat this procedure until all segments were received or until the RRSP responds with an error. If the RRSP cannot locate the requested segment(s), then the RRSP will indicate the RAS Control Point with a Response Code Op Code and Response Code Value in the Parameter set to No Records Found, and the RREQ should forward the error to the distance-measurement application to indicate an incomplete ranging result.
Figure 4.3 describes an example of the retrieval of a lost segment.

4.4.3. Ranging Data Ready characteristic
If the RREQ enables On-demand Ranging Data notifications or indications, then the RREQ shall enable Ranging Data Ready indications, or notifications, if supported by the RRSP.
Once Ranging Data is available, the RRSP sends a Ranging Data Ready notification or indication that includes the Ranging Counter, as described in Figure 4.2 and in Section 2.7.2 in [2]. In response, the RREQ should write the Get_Ranging_Data command to the RAS Control Point, as specified in Section 3.3.2.1 in [2]. If the RREQ does not write the Get_Ranging_Data command to the RAS Control Point, then the Ranging Data associated with the Ranging Data Ready notification might be overwritten (see Section 4.4.4).
4.4.3.1. Ranging Data Ready timeout
If the RREQ enables indications for the Ranging Data Ready characteristic and the RREQ does not receive a Ranging Data Ready indication within 5 seconds (or a shorter implementation configurable timeout value) after the distance-measurement application started the CS Procedure, then the RREQ should notify a timeout error to the distance-measurement application.
If the RRSP supports notifications for the Ranging Data Ready characteristic and notifications were enabled by the RREQ, and if the RREQ does not receive a Ranging Data Ready notification within 5 seconds (or a shorter implementation configurable timeout value) after the distance-measurement application started the CS Procedure, then the RREQ may read the Ranging Data Ready characteristic value, if supported by the RRSP, and attempt to continue the procedure. The RREQ should notify a timeout error to the distance-measurement application if attempts to continue the procedure are not successful.
4.4.4. Ranging Data Overwritten characteristic
If the RREQ enables On-demand Ranging Data notifications or indications, then the RREQ shall enable Ranging Data Overwritten indications, or notifications, if supported by the RRSP.
The RREQ will receive Ranging Data Overwritten events when some Ranging Data was lost because of being overwritten by the RRSP. This could happen when the RRSP runs out of memory (i.e., if the RREQ did not ask for the data quickly enough after it received the Ranging Data Ready notification) or when the distance-measurement application has scheduled a tight period for the CS Procedure and may need to increase the CS Procedure interval (see Volume 6, Part B, Section 4.5.18.1 in [1]).
If the RRSP supports notifications for the Ranging Data Overwritten characteristic and notifications were enabled by the RREQ, then there is a possibility that Ranging Data Overwritten notifications might get lost. The RREQ may read the Ranging Data Overwritten characteristic value, if supported by the RRSP, and attempt to recover the procedure.
The RREQ should notify a Ranging Data Overwritten error to the distance-measurement application to allow the distance-measurement application to update its configuration.
Figure 4.4 describes a possible message sequence chart when Ranging Data is overwritten by the RRSP.

4.4.5. Ranging Data segments received out of order
When the RRSP and RREQ establish a connection with multiple EATT bearers, Ranging Data segments might be received out of order. The RREQ should reorder the Ranging Data segments based on the Segment Index attached to each Segmentation Header (see Table 3.5 in [2]) before sending the Ranging Data to the distance-measurement application.
4.5. RAS Control Point characteristic
4.5.1. RAS Control Point characteristic write operations
The commands that the RREQ can write to the RRSP and their format are specified in Section 3.3.1 in [2].
4.5.1.1. Configuration of the Ranging Data Filter
The RREQ may configure a Ranging Data Filter to request that the RRSP filter out some of the data from the Ranging Data notifications or indications if the RRSP supports the Set_Filter command. If data filtering is needed by the RREQ and supported by the RRSP, then the RREQ shall write the Filter command to the RAS Control Point before enabling Ranging Data notifications or indications (see Section 3.3.2.4 in [2]). The RREQ shall not write the Set_Filter command after enabling Ranging Data notifications or indications. If a new filter setting is needed by the RREQ, then the RREQ shall first disable Ranging Data notifications or indications.
4.5.1.2. Abort Operation
The RREQ may request that the RRSP abort the ongoing operation (if the RRSP supports this command) by writing the Abort_Operation command to the RAS Control Point. See Section 3.3.2.5 in [2].
4.5.2. RAS Control Point characteristic indications
The RREQ shall receive and handle indications from the RRSP, which are indicated via the RAS Control Point indications as specified in Table 3.13 in [2].
4.5.2.1. RAS Control Point Complete Ranging Data Response
When the RREQ receives a RAS Control Point indication with a Response Code Op Code and Response Code Value in the Parameter set to Complete Ranging Data Response, the RREQ shall verify that all Ranging Data segments were received and shall forward the Ranging Data to the distance-measurement application for processing.
When the RRSP and RREQ establish a connection with multiple EATT bearers, the RAS Control Point indication might arrive before the last segment of the Ranging Data. If the RREQ enabled On-demand Ranging Data indications, then the RREQ should wait for the remaining Ranging Data segments to arrive. Otherwise, or if the RREQ enabled On-demand Ranging Data notifications, then the RREQ may wait for the remaining Ranging Data segments to arrive or assume some segments are missing.
If one or more segments are missing, then the RREQ may request the lost segments as specified in Section 4.4.2.1, if supported by the RAS Server.
4.5.2.2. RAS Control Point Complete Lost Ranging Data Segment Response
When the RREQ receives a RAS Control Point indication with a Response Code Op Code and Response Code Value in the Parameter set to Complete Lost Ranging Data Segment Response, it shall verify that all remote Ranging Data segments were received and shall forward the Ranging Data to the distance-measurement application for processing. If one or more segments are still missing, then the RREQ may request the lost segments as specified in Section 4.4.2.1 unless the Ranging Data Overwritten indication is sent by the RRSP (see Section 3.5 in [2]) or the RRSP responded with a RAS Control Point indication with a Response Code Op Code and Response Code Value in the Parameter set to No Records Found.
When the RRSP and RREQ establish a connection with multiple EATT bearers, the RAS Control Point indication might arrive before the last requested lost Ranging Data segment. If the RREQ enabled On-demand Ranging Data indications, then the RREQ should wait for the remaining Ranging Data segments to arrive. Otherwise, or if the RREQ enabled On-demand Ranging Data notifications, then the RREQ may either wait for the remaining Ranging Data segments to arrive or assume some segments are still missing and then request additional lost segments as specified in Section 4.4.2.1.
If the RREQ did not write a Retrieve_Lost_Ranging_Data_Segments command to the RAS Control Point, then the RREQ shall ignore this response.
4.5.3. RAS Control Point Response
The RREQ shall receive a RAS Control Point Response from the RRSP after each RAS Control Point write command. Table 3.12 in [2] specifies the Response Code Values.
Upon receiving a Success Response, the RREQ may notify the distance-measurement application about the successful operation and shall proceed to the next operation.
4.5.4. RAS Control Point procedure error and timeout handling
4.5.4.1. On-demand Ranging Data notification or indication timeouts
If the RREQ does not receive an On-demand Ranging Data indication or notification within 5 seconds after writing a Get_Ranging_Data command to the RAS Control Point, then the RREQ shall consider the request aborted and shall write an Abort command to the RAS Control Point, if supported by the RRSP. In addition, the RREQ shall notify a timeout error to the distance-measurement application.
If the RREQ does not receive a subsequent (or the last) On-demand Ranging Data indication or notification within 1 second of the previously received notification or indication, then the RREQ shall write an Abort command to the RAS Control Point, if supported by the RRSP, and notify a timeout error to the distance-measurement application.
4.5.4.2. RAS Control Point indications error handling
Error codes from the RRSP are indicated via the RAS Control Point indications with Response Code 0x02, as specified in Table 3.12 in [2].
Response Value Op Codes 0x06: Abort Unsuccessful and 0x07: Procedure Not Completed shall be forwarded to the local distance-measurement application on the RREQ.
Other error codes specified in [2] should be logged and may be related to an incorrect implementation of either the RREQ or the RRSP. These responses shall be forwarded to the local distance-measurement application on the RREQ as a fatal error that requires closing the link.
If the RREQ receives a response with an RFU Response Code Value, then it shall ignore the response. It may also notify the distance-measurement application and may log the invalid value.
4.6. Summary of GATT sub-procedures for RREQ
Requirements in this section represent a minimum set of requirements for a RREQ. Other GATT sub-procedures may be used if supported by both the GATT Client and the GATT Server.
Table 4.2 summarizes GATT sub-procedure requirements.
|
GATT Sub-Procedure |
Requirements |
|---|---|
|
Discover All Primary Services |
C.1 |
|
Discover Primary Services by Service UUID |
C.1 |
|
Discover All Characteristic Descriptors |
M |
|
Find Included Services |
M |
|
Discover All Characteristics of a Service |
C.2 |
|
Discover Characteristics by UUID |
C.2 |
|
Read Characteristic Value |
M |
|
Write Without Response |
M |
|
Notifications |
M |
|
Indications |
M |
|
Read Characteristic Descriptors |
M |
|
Write Characteristic Descriptors |
M |
- C.1:
-
Mandatory to support at least one of these service discovery sub-procedures; otherwise, Optional.
- C.2:
-
Mandatory to support at least one of these characteristic discovery sub-procedures; otherwise, Optional.
5. Connection establishment procedures
There are no additional requirements specified concerning connection procedures and modes for the RRSP and RREQ roles beyond those found in GAP (see Volume 3, Part C in [1]).
6. Security requirements
This section describes the security requirements for the RRSP and RREQ roles beyond those already required by RAS [2].
6.1. Bluetooth device address requirements
The RRSP and RREQ shall use a random device address as described in Volume 6, Part B, Section 1.3.2 in [1]. The RRSP and RREQ may use a Non-resolvable private address, a Resolvable Private Address (RPA), or a static device address based on its configuration, use case, and form factor. If the RRSP or the RREQ are attached to a non-stationary device, then the RRSP or RREQ should not use an address that remains constant for long periods.
6.2. General security requirements
The RRSP and RREQ shall use LE Secure Connections pairing (see Volume 3, Part H, Section 2 in [1]).
All traffic between the RRSP and RREQ, including Ranging Data exchange, commands, responses, indications, and notifications, shall be encrypted using an encryption key with a minimum of 128-bit equivalent strength.
If Passkey Entry is used for Authentication stage 1 (see Volume 3, Part H, Section 2.3.5.6.3 in [1]), then static passkeys shall not be used.
RRSP and RREQ LE Bluetooth devices that implement the GAP Peripheral role should enter Limited Discoverable mode when accepting pairing (see Volume 3, Part C, Section 9.2.3 in [1]). Alternatively, the devices should minimize the time spent operating in General Discoverable mode (see Volume 3, Part C, Section 9.2.4 in [1]) such that they are discoverable and connectable for a limited duration only following a user interaction to initiate pairing.
6.3. Out-of-band pairing
The Random Value that is generated as part of the out-of-band (OOB) authentication data (see Volume 3, Part H, Section 2.3.5.6.4 in [1]) shall meet the requirements for random generation defined in Volume 2, Part H, Section 2 in [1]. Random values and Confirm values shall be non-zero values and shall be used only once. Ephemeral Public Keys that are used for generating the Confirm values shall be used only once. If pairing fails for any reason, new OOB authentication data shall be generated. OOB authentication data may be managed and provisioned by an external application to two LE Bluetooth devices that participate in a ranging session.
The OOB authentication data format shall be constructed according to the requirements in Volume 3, Part H, Section 2.3.3 in [1]. Table 6.1 summarizes the mandatory AD types required for RAP OOB pairing (see [3] for additional details about each field). Additional data types from [3] may be included. An implementation may ignore AD types not specified in Table 6.1 without any impact to the RAP functionality. LE Bluetooth devices that use OOB pairing via Near Field Communication (NFC) shall support the OOB Authentication Data format specified in [4].
|
AD Type |
Assigned Number |
Length (in Octets) |
Description |
|---|---|---|---|
|
LE Bluetooth Device Address |
0x1B |
7 |
The LE Bluetooth Device Address AD type defines the device address of the local device and the address type on the LE transport. If the LE Bluetooth Device Address is not provided, then all the octets shall be set to 0. The format is defined in Section 1.16 in the Bluetooth Core Specification Supplement [5]. |
|
LE Role |
0x1C |
1 |
The LE Role AD type defines the LE role capabilities of the device. The format is defined in Section 1.17 in [5]. |
|
LE Secure Connections Confirm Value |
0x22 |
16 |
The LE Secure Connections Confirm Value is a 128-bit value resulting from the f4 function specified in the Security Manager Cryptographic Toolbox (see Volume 3, Part H, Section 2.2.6 in [1]). The format is defined in Volume 3, Part H, Section 2.3.5.6.4 in [1]. |
|
LE Secure Connections Random Value |
0x23 |
16 |
The LE Secure Connections Random Value is a 128-bit random value that meets the requirements for random generation defined in Volume 2, Part H, Section 2 in [1]. The format is defined in Volume 3, Part H, Section 2.3.5.6.4 in [1]. |
6.4. Security requirements for BR/EDR
Basic Rate/Enhanced Data Rate (BR/EDR) transport is not supported by RAP.
7. Additional requirements for BR/EDR
BR/EDR transport is not supported by RAP.
8. Acronyms and abbreviations
|
Acronym/Abbreviation |
Meaning |
|---|---|
|
ACL |
Asynchronous Connection-oriented logical transport |
|
AD |
Advertising Data |
|
ATT |
Attribute Protocol |
|
BR/EDR |
Basic Rate/Enhanced Data Rate |
|
CCCD |
Client Characteristic Configuration Descriptors |
|
CS |
Channel Sounding |
|
EATT |
Enhanced Attribute Profile |
|
GAP |
Generic Access Profile |
|
GATT |
Generic Attribute Profile |
|
L2CAP |
Logical Link Control and Adaptation Protocol |
|
LE |
Low Energy |
|
LL |
Link Layer |
|
NFC |
Near Field Communication |
|
MTU |
Maximum Transmission Unit |
|
OOB |
out-of-band |
|
PDU |
Protocol Data Unit |
|
RAP |
Ranging Profile |
|
RAS |
Ranging Service |
|
RFU |
Reserved for Future Use |
|
RPA |
Resolvable Private Address |
|
RREQ |
Ranging Requester |
|
RRSP |
Ranging Responder |
|
UUID |
Universally Unique Identifier |
9. References
[1] Bluetooth Core Specification, Version 6.0 or later
[2] Ranging Service, Version 1.0
[3] Bluetooth Assigned Numbers, https://www.bluetooth.com/specifications/assigned-numbers/
[4] NFC Forum, “Bluetooth® Secure Simple Pairing Using NFC, Version 1.3”, December 2020, https://nfc-forum.org/build/specifications/bluetooth-secure-simple-pairing-using-nfc/
[5] Bluetooth Core Specification Supplement, Version 12 or later

